关于印发化工等行业领域职业病危害工程防护先进适宜技术装备名单(2025年版)的通知
时间:2026-01-09 17:14:16
来源: 职业健康

关于印发化工等行业领域职业病危害工程防护先进适宜技术装备名单(2025年版)的通知
国卫职健函〔2026〕3号
各省、自治区、直辖市及新疆生产建设兵团卫生健康委、工业和信息化主管部门:
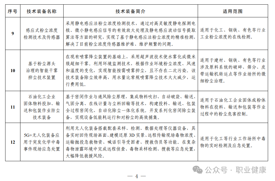
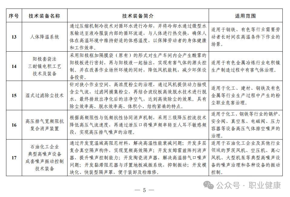
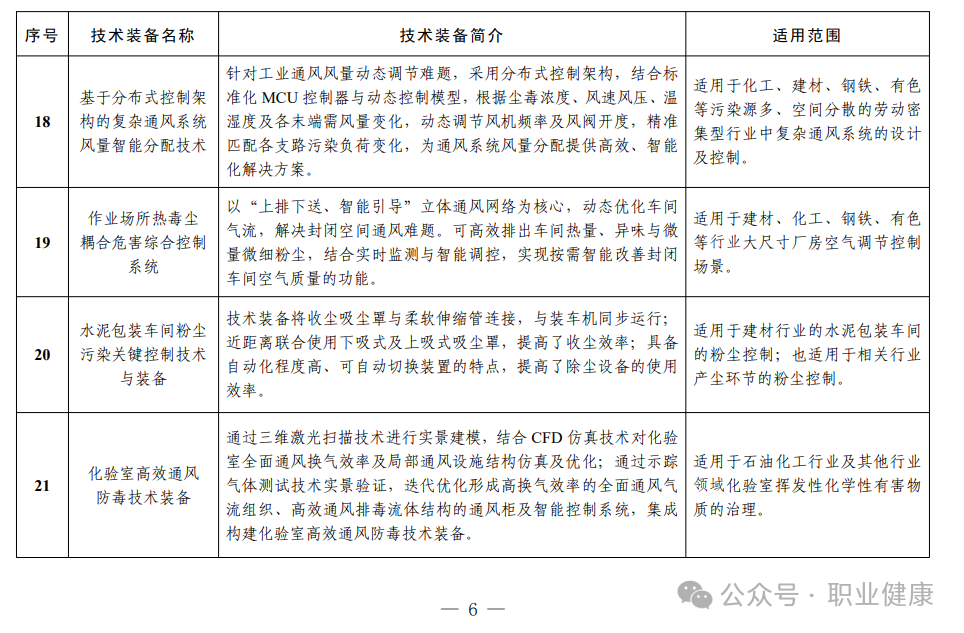
为贯彻落实《健康中国行动(2019-2030年)》《职业病防治规划(2021-2025年)》有关工作部署,加快推进职业病危害工程防护先进适宜技术装备研发和推广应用,推动传统产业优化升级、发展新质生产力,国家卫生健康委、工业和信息化部组织开展了化工等行业领域职业病危害工程防护先进适宜技术装备遴选工作。在单位自主申报、地方择优推荐的基础上,经申报材料确认、专家评审、网上公示等程序,形成了化工等行业领域职业病危害工程防护先进适宜技术装备名单(2025年版),现印发给你们。
联系电话:010-62030974
国家卫生健康委工业和信息化部
2026年1月5日
(信息公开形式:主动公开)







上一篇


