首页
知识库
政策法规
健康教育
规范标准
优秀作品库
图文类
视频类
专家库
返回主站
首页
知识库
政策法规
健康教育
规范标准
优秀作品库
图文类
视频类
专家库
河北省职业健康科普资源库
图文
视频
专家库
搜 索
热门搜索:
尘肺病
化学中毒
噪声聋
特种作业
首页
知识库
政策法规
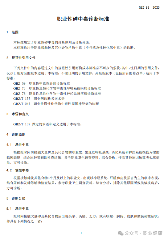
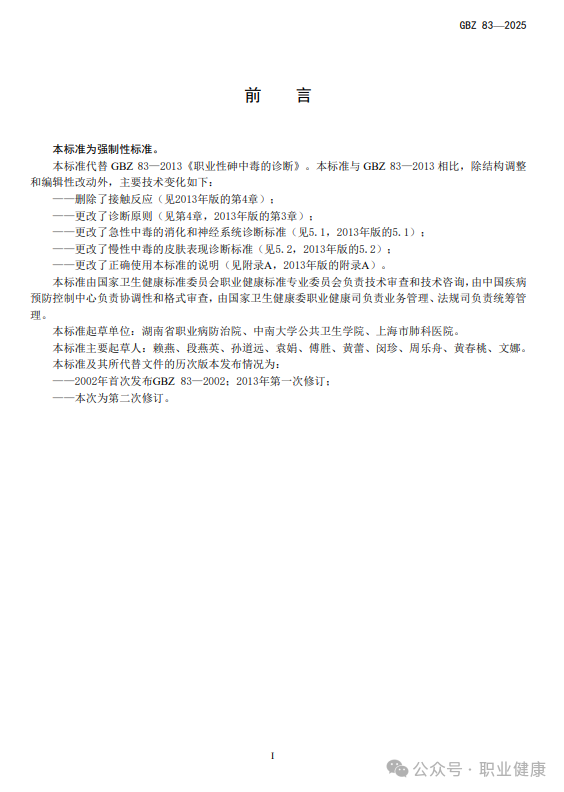
《职业性砷中毒诊断标准》(GBZ83—2025)发布,2026年8月1日执行
时间:2025-09-29 10:35:51
来源: 职业健康
上一篇
没有了
关注职业健康
最新推荐
关于做好《职业病分类和目录》实施有关工作的通知
《关于做好〈职业病分类和目录〉实施有关工作的通知》解读
关于印发全国卫生健康系统职业技能竞赛职业健康竞赛项目实施方案的通知
新职业工种来了!被4500万人需要着
视频推荐
尘肺病的康复治疗
专家库
更多
王少颖
治疗专家
副主任医师
贾京绵
治疗专家
主任医师
王海娟
治疗专家
主治医师