3项新标准发布:《消防救援人员职业健康保护指南》(GBZ/T343-2026)等,2026年7月1日起施行
时间:2026-02-13 09:40:04
来源: 职业健康

国卫通〔2026〕1号
现发布《职业卫生标准制定指南第4部分:工作场所空气中化学物质测定方法》等3项推荐性国家职业卫生标准,编号和名称如下:
GBZ/T 210.4—2026 职业卫生标准制定指南第4部分:工作场所空气中化学物质测定方法(代替GBZ/T 210.4—2008)
GBZ/T 300.1—2026 工作场所空气有毒物质测定标准第1部分:总则(代替GBZ/T 300.1—2017)
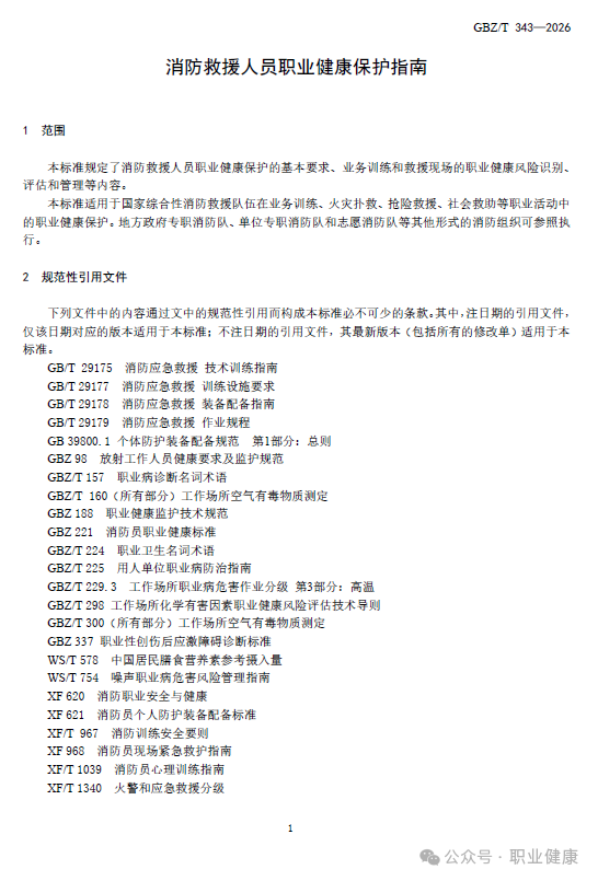
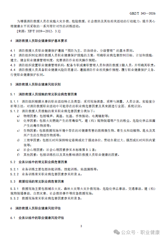
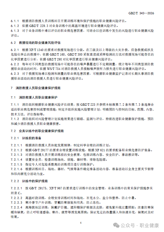
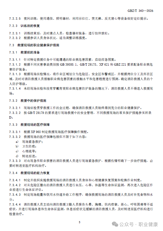
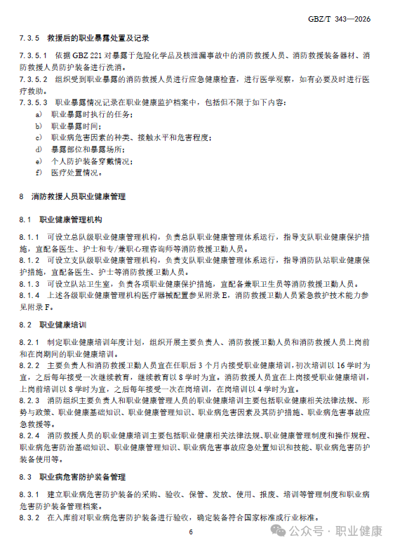
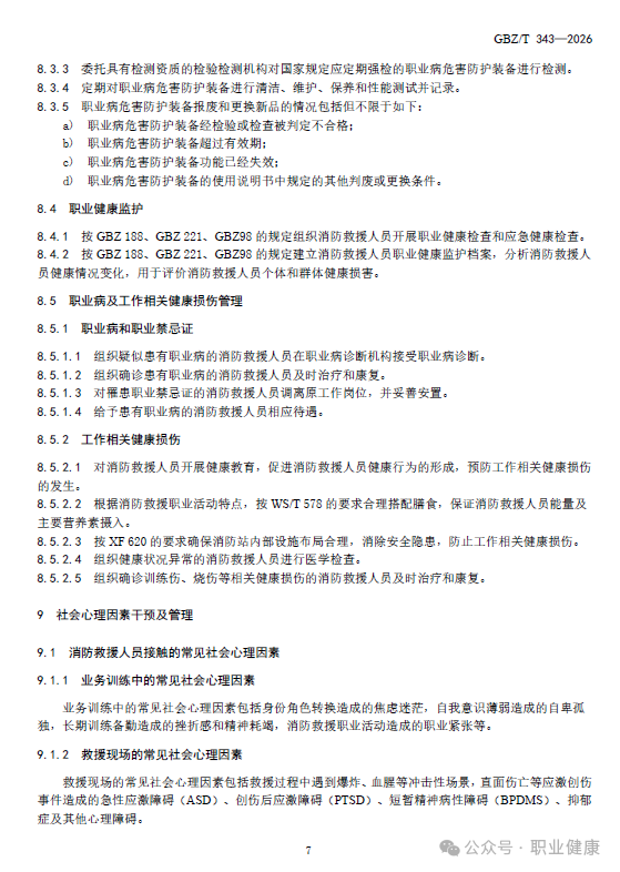
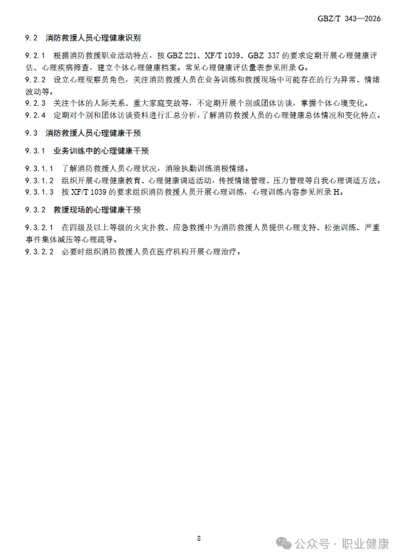
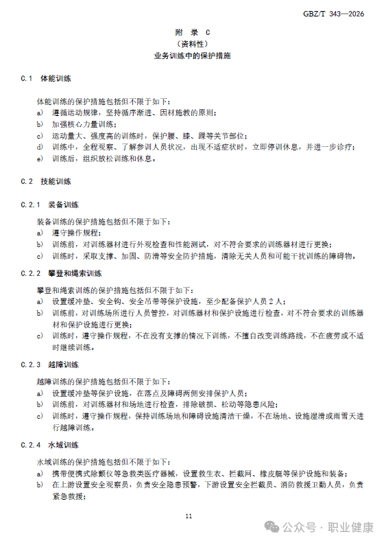
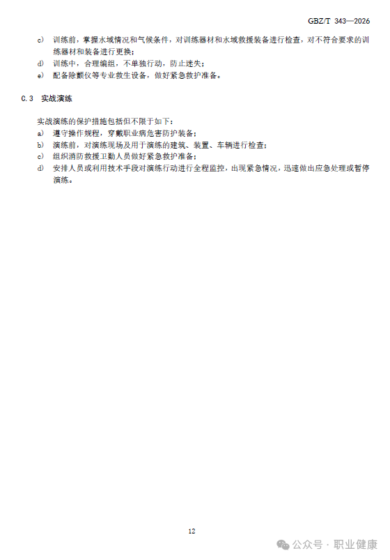
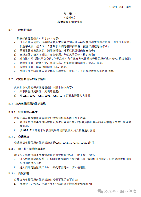
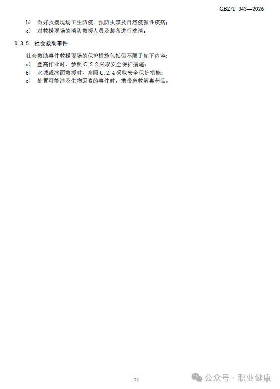
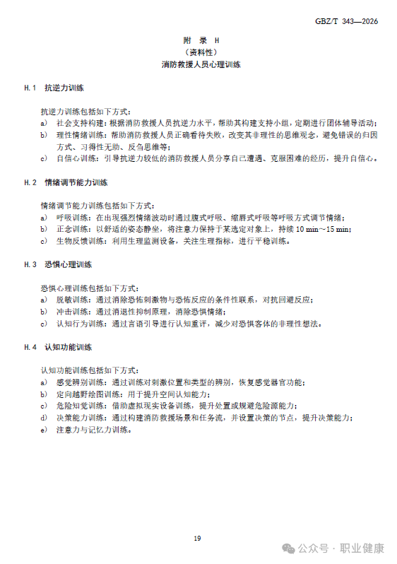
GBZ/T 343—2026 消防救援人员职业健康保护指南
上述标准自2026年7月1日起施行,GBZ/T 210.4—2008、GBZ/T 300.1—2017同时废止。
特此通告。
国家卫生健康委
2026年1月28日























上一篇


